Sơ đồ mạch điện tủ lạnh Hitachi là tài liệu quan trọng giúp người dùng và kỹ thuật viên hiểu rõ cấu tạo và nguyên lý hoạt động của thiết bị. Trong bài viết này, Điện lạnh Limosa sẽ cung cấp thông tin chi tiết, dễ hiểu về sơ đồ mạch, hỗ trợ bạn trong việc kiểm tra, chẩn đoán và sửa chữa các sự cố điện nhanh chóng và chính xác.

Mục lục
- 1. Giới thiệu chung về Hitachi và sơ đồ mạch điện tủ lạnh Hitachi
- 2. Tổng quan về cấu tạo và sơ đồ mạch điện tủ lạnh Hitachi
- 3. Nguyên lý hoạt động sơ đồ mạch điện tủ lạnh Hitachi
- 4. Hướng dẫn kiểm tra & sửa chữa các lỗi thường gặp trên mạch tủ lạnh Hitachi
- 5. Sơ đồ mạch điện tủ lạnh Hitachi Inverter với các dòng khác
- 6. Kinh nghiệm sử dụng, bảo quản & tiết kiệm điện
- 7. Câu hỏi thường gặp về sơ đồ mạch điện tủ lạnh Hitachi
1. Giới thiệu chung về Hitachi và sơ đồ mạch điện tủ lạnh Hitachi
Sự phát triển của công nghệ điện lạnh ngày nay đóng vai trò rất lớn trong việc nâng cao chất lượng cuộc sống hiện đại. Trong đó, thương hiệu Hitachi nổi bật với những dòng tủ lạnh được nhiều gia đình, căn hộ tin dùng bởi độ bền bỉ, khả năng tiết kiệm điện và các tính năng thông minh.
Dưới góc nhìn kỹ thuật, hiểu và nắm vững sơ đồ mạch điện tủ lạnh Hitachi sẽ giúp bạn chủ động phát hiện các lỗi thường gặp, áp dụng đúng cách xử lý, đồng thời kéo dài tuổi thọ thiết bị, tiết kiệm chi phí sửa chữa về lâu dài.

2. Tổng quan về cấu tạo và sơ đồ mạch điện tủ lạnh Hitachi
2.1. Cấu tạo chung trong sơ đồ mạch điện tủ lạnh Hitachi
Trước khi đi vào phân tích chi tiết sơ đồ mạch điện tủ lạnh Hitachi, chúng ta cần hiểu tổng thể các bộ phận cơ bản hình thành nên hệ thống này. Các linh kiện chính có thể kể đến như:
- Block nén khí (máy nén)
- Rơ le bảo vệ, rơ le khởi động
- Bo mạch điều khiển trung tâm
- Cảm biến nhiệt độ, cảm biến rã đông
- Quạt gió, đèn báo hiệu
- Dây điện, mạch điều khiển nguồn
Việc nắm được vai trò và vị trí của từng bộ phận trong sơ đồ mạch điện tủ lạnh Hitachi là bước nền tảng giúp bạn thuận lợi hơn khi theo dõi các phần tiếp theo về nguyên lý hoạt động và cách kiểm tra, sửa chữa.

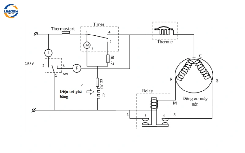
2.2. Sơ đồ mạch điện tủ lạnh Hitachi minh họa
Sơ đồ mạch điện tủ lạnh Hitachi thường được vẽ dưới dạng hình ảnh phẳng, biểu thị các kết nối dây dẫn, ký hiệu linh kiện như block, rơ le, condensate, cảm biến… Một bản sơ đồ tiêu chuẩn thường bao gồm các vùng chức năng: nguồn, điều khiển, bảo vệ, cảm biến, điều khiển quạt, bù nhiệt, hệ thống điều khiển đèn, xả đá.
Khi nhìn vào sơ đồ mạch điện tủ lạnh Hitachi, bạn có thể nhận diện từng đường dây và trạm đấu nối đi đến các bộ phận cụ thể. Ký hiệu quốc tế được dùng xuyên suốt nhằm giúp kỹ thuật viên và người dùng dễ dàng hiểu được nguyên lý cũng như trình tự vận hành của thiết bị.
3. Nguyên lý hoạt động sơ đồ mạch điện tủ lạnh Hitachi
Sau khi đã cầm trên tay sơ đồ mạch điện tủ lạnh Hitachi, bước tiếp theo là diễn giải luồng vận hành của dòng điện trong thực tế – bí quyết giúp bạn đọc hiểu và xử lý sự cố dễ dàng hơn.
3.1. Chu trình làm lạnh
Ngay khi cắm điện, dòng điện di chuyển qua các hệ thống bảo vệ như cầu chì, rơ le nhiệt nhằm đảm bảo an toàn tối đa cho thiết bị. Sau đó, dòng điện được truyền đến bo mạch điều khiển trung tâm – trái tim của mọi hoạt động. Tùy vào mức nhiệt độ đã cài đặt, bo mạch sẽ gửi tín hiệu đóng/ngắt cho rơ le khởi động máy nén (block), kích hoạt quạt gió hoạt động hoặc ngắt tự động để tiết kiệm năng lượng.
Chu trình này cứ lặp đi lặp lại, đảm bảo môi trường trong tủ lạnh Hitachi luôn giữ ở nhiệt độ tối ưu để bảo quản thực phẩm tốt nhất.
3.2. Hoạt động các bộ phận chính
Bên cạnh bo mạch điều khiển trung tâm, cảm biến nhiệt độ và hệ thống xả đá cũng góp phần quyết định đến sự bền bỉ của chiếc tủ lạnh Hitachi. Mỗi lần mở cửa hoặc cần rã đông, cảm biến cung cấp dữ liệu chính xác gửi về bo mạch, từ đó kích hoạt quá trình xả tuyết đảm bảo hiệu quả làm lạnh không bị gián đoạn.

4. Hướng dẫn kiểm tra & sửa chữa các lỗi thường gặp trên mạch tủ lạnh Hitachi
Tủ lạnh là thiết bị điện tử phức tạp, dù nổi tiếng bền bỉ nhưng sau một thời gian sử dụng, một số sự cố về điện, hỏng bo mạch, lỗi cảm biến vẫn có thể xuất hiện. Nắm vững sơ đồ mạch điện tủ lạnh Hitachi sẽ giúp bạn chủ động phát hiện, kiểm tra và xử lý hiệu quả, hạn chế phải mang máy đi sửa tốn kém.
4.1. Nhận biết lỗi qua sơ đồ mạch điện
Một số lỗi thường gặp bao gồm:
- Tủ không lạnh, block không hoạt động hoặc hoạt động yếu
- Tủ liên tục báo lỗi, nhấp nháy đèn cảnh báo
- Quạt không chạy hoặc chạy không đều
- Tủ lạnh không xả đá được, gây bám tuyết trên ngăn đông
Với mỗi hiện tượng, bạn hãy đối chiếu với sơ đồ mạch điện tủ lạnh Hitachi để kiểm tra từng bộ phận có liên quan. Ví dụ: tủ không lạnh thường liên quan đến bộ phận khởi động nguồn hoặc lỗi board mạch điều khiển, quạt không chạy do đứt mạch dây hoặc chết mô tơ quạt…

4.2. Quy trình kiểm tra & xử lý
Để đảm bảo an toàn và hiệu quả, các bước kiểm tra cơ bản gồm:
- Kiểm tra nguồn điện cấp vào và các thiết bị bảo vệ (rơ le, cầu chì)
- Kiểm tra bo mạch điều khiển trung tâm dựa trên sơ đồ mạch điện tủ lạnh Hitachi
- Đo lường tín hiệu đầu ra của cảm biến nhiệt độ, rã đông và so sánh với thông số theo catalogue hãng
- Kiểm tra mô tơ quạt, hệ thống dây dẫn và các tiếp điểm điện
Các dụng cụ cần chuẩn bị: đồng hồ đo điện vạn năng, tuốc nơ vít cách điện, phụ kiện thay thế linh kiện bị hỏng.
Nếu phát hiện linh kiện bị đứt hoặc sai số thông số quá lớn so với chuẩn, hãy thay thế bằng linh kiện chính hãng được khuyến nghị bởi Hitachi để đảm bảo an toàn.
5. Sơ đồ mạch điện tủ lạnh Hitachi Inverter với các dòng khác
Mỗi thương hiệu lớn như Samsung, LG, Panasonic… đều có thiết kế mạch điện riêng theo mục đích tối ưu đặc điểm của sản phẩm. Tuy nhiên, điểm mạnh của sơ đồ mạch điện tủ lạnh Hitachi Inverter là khả năng tích hợp các chức năng bảo vệ thông minh và triệt tiêu tối đa tổn thất điện năng nhờ linh kiện chất lượng cao, chip điều khiển hiện đại.
Trong các dòng tủ lạnh inverter hiện nay, Hitachi chú trọng việc bố trí cảm biến và vi điều khiển (microcontroller) để kiểm soát linh hoạt hoạt động làm lạnh, tiết kiệm điện vượt trội.
Bảng so sánh tủ lạnh Hitachi Inverter và các dòng khác:
| Tiêu chí | Hitachi | Samsung | LG |
|---|---|---|---|
| Độ bền bo mạch | Cao | Trung bình | Trung bình |
| Linh kiện tích hợp | Đa dạng, cao cấp | Trung bình | Cao cấp |
| An toàn điện | Có rơ le bảo vệ, cảm biến toàn diện | Có | Có |
| Kiểm soát thông minh | Vi Điều khiển | Vi xử lý | Vi xử lý |
| Dễ sửa chữa | Cao | Trung bình | Trung bình |

6. Kinh nghiệm sử dụng, bảo quản & tiết kiệm điện
Để tránh lỗi mạch điện xuất hiện, ngay từ khi sử dụng, bạn nên lưu ý:
- Luôn đặt tủ nơi khô ráo, thoáng mát, tránh tiếp xúc trực tiếp ánh nắng hoặc nguồn nhiệt
- Sử dụng ổn áp nếu nơi bạn ở thường xuyên chập chờn nguồn điện
- Định kỳ kiểm tra vệ sinh bộ phận làm lạnh, quạt gió và cảm biến
- Không đặt thực phẩm quá sát cửa gió cấp lạnh để tránh cản trở lưu thông không khí
- Hạn chế mở cửa tủ quá lâu, điều chỉnh nhiệt độ phù hợp theo mùa
Ngoài ra, việc đọc kỹ sơ đồ mạch điện tủ lạnh Hitachi khi có ý định tự sửa chữa giúp bạn tránh chập cháy nguy hiểm, tự thay thế đúng linh kiện với thông số tương thích.

7. Câu hỏi thường gặp về sơ đồ mạch điện tủ lạnh Hitachi
Sơ đồ mạch điện tủ lạnh Hitachi lấy ở đâu là chuẩn nhất?
Bạn có thể tham khảo trang chính hãng Hitachi hoặc liên hệ các trung tâm bảo hành, sửa chữa lớn để có bản sơ đồ mạch điện tủ lạnh Hitachi chính xác và uy tín nhất, tránh dùng nguồn không xác thực có thể sai sót về kỹ thuật.
Có nên tự ý sửa chữa bo mạch tủ lạnh Hitachi ở nhà không?
Hầu hết các lỗi phức tạp liên quan tới bo mạch hoặc điện nguồn đều cần kỹ năng chuyên môn và chuẩn bị công cụ chuyên dụng. Nếu không tự tin, bạn nên nhờ đến dịch vụ chuyên nghiệp để đảm bảo an toàn.
Tủ lạnh Hitachi inverter có sơ đồ mạch điện khác gì dòng thường?
Dòng inverter sử dụng vi điều khiển phức tạp và nhiều cảm biến điện tử hơn, giúp điều chỉnh công suất vận hành và tiết kiệm năng lượng tốt hơn. Sơ đồ mạch điện tủ lạnh Hitachi inverter chi tiết nhiều vùng chức năng chuyên biệt hơn dòng không inverter.
Làm sao nhận biết lỗi bo mạch thông qua quan sát sơ đồ?
Dựa vào hiện tượng thực tế (tủ không lạnh, đèn báo lỗi, quạt không chạy) và tra cứu trên sơ đồ vị trí chức năng từng linh kiện, bạn sẽ dần xác định được nguyên nhân và bộ phận cần kiểm tra.
Bao lâu nên vệ sinh, kiểm tra sơ đồ mạch điện để phòng tránh lỗi?
Nên kiểm tra tổng thể 6-12 tháng/lần, kết hợp vệ sinh sạch sẽ phía bên trong, bên ngoài và kiểm tra dây nối, mạch điện theo hướng dẫn của nhà sản xuất và sơ đồ mạch điện tủ lạnh Hitachi chính hãng.
Sơ đồ mạch điện tủ lạnh Hitachi là chìa khóa giúp bạn nắm bắt cấu trúc hoạt động và xử lý sự cố hiệu quả hơn. Nếu bạn gặp khó khăn trong việc đọc sơ đồ hoặc cần hỗ trợ kỹ thuật, đừng ngần ngại liên hệ Điện lạnh Limosa qua hotline 0342 273 135 để được tư vấn và hướng dẫn chi tiết từ đội ngũ chuyên viên giàu kinh nghiệm.

Trung tâm Điện lạnh Limosa








