Việc hiểu được sơ đồ mạch điện tủ lạnh Sanyo cũng giống như việc bạn có trong tay tấm bản đồ chi tiết về hệ thống của thiết bị. Nó không chỉ giúp bạn hiểu sâu hơn về cách chiếc tủ lạnh hoạt động mà còn là kiến thức nền tảng để chẩn đoán chính xác các lỗi hư hỏng thường gặp. Trong bài viết này, các chuyên gia kỹ thuật của Điện Lạnh Limosa sẽ giải thích sơ đồ này một cách đơn giản và dễ hiểu nhất.

Mục lục
- 1.Tổng quan về sơ đồ mạch điện tủ lạnh Sanyo
- 2. Cấu tạo các thành phần chính trong sơ đồ mạch điện
- 3. Nguyên lý hoạt động của mạch điện tủ lạnh Sanyo
- 4. Các lỗi thường gặp liên quan đến mạch điện và cách chẩn đoán
- 5. Hướng dẫn đọc và tự kiểm tra sơ đồ mạch điện
- 6. Câu hỏi thường gặp về sơ đồ mạch điện tủ lạnh Sanyo
1.Tổng quan về sơ đồ mạch điện tủ lạnh Sanyo
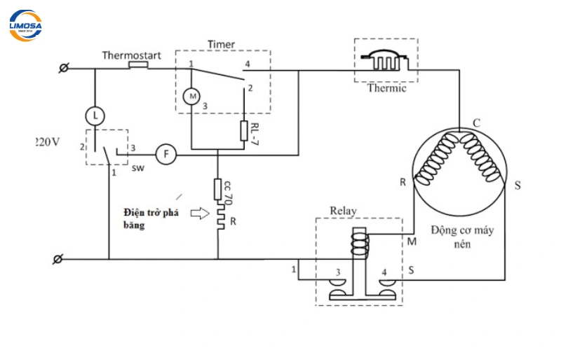
Sơ đồ mạch điện của một chiếc tủ lạnh Sanyo (đặc biệt là các dòng tủ cơ, không Inverter phổ biến) là một bản vẽ kỹ thuật mô tả cách các linh kiện điện được kết nối với nhau để tạo thành một hệ thống làm lạnh và xả đá hoàn chỉnh. Nhìn vào sơ đồ, bạn có thể thấy rõ nguồn điện đi từ đâu đến đâu và linh kiện nào chịu trách nhiệm điều khiển linh kiện nào.

2. Cấu tạo các thành phần chính trong sơ đồ mạch điện
Để hiểu sâu được sơ đồ tủ lạnh sanyo, bạn phải rõ chức năng từng bộ phận. Mỗi linh kiện, dù nhỏ bé vẫn đóng vai trò tối quan trọng.
2.1 Máy nén (block)
Được ví như trái tim của tủ lạnh, máy nén có nhiệm vụ nén môi chất lạnh (gas) ở áp suất cao, bắt đầu chu trình làm lạnh. Khi block chạy, tủ lạnh sẽ bắt đầu tạo ra hơi lạnh. Khi máy nén hỏng, tủ lạnh hầu như sẽ im lìm không lạnh. Trong sơ đồ, nó là bộ phận tiêu thụ điện chính.

2.2 Rơ le nhiệt (thermostat)
Thermostat có một cảm biến để đo nhiệt độ bên trong ngăn mát. Khi nhiệt độ đã đạt đến mức cài đặt, nó sẽ tự động ngắt điện cấp cho máy nén để tiết kiệm năng lượng. Khi nhiệt độ tăng lên, Thermostat sẽ cấp điện trở lại.
2.3 Rơ le xả đá (timer)
Là một hình thức hẹn giờ cơ học, có nhiệm vụ chuyển đổi giữa hai chế độ: làm lạnh và xả đá. Thông thường, timer sẽ cho tủ chạy ở chế độ làm lạnh trong khoảng 8-10 tiếng, sau đó sẽ tự động chuyển sang chế độ xả đá trong khoảng 15-30 phút. Đây là linh kiện cốt lõi để chống đóng tuyết.
2.4 Sò lạnh và sò nóng (cầu chì nhiệt)
- Sò lạnh (cảm biến xả tuyết âm): Là một công tắc nhiệt, chỉ cho phép dòng điện đi qua khi nhiệt độ dàn lạnh xuống rất thấp (âm độ C). Nó có vai trò đảm bảo thanh sấy chỉ hoạt động khi dàn lạnh đã bị bám đầy tuyết.
- Sò nóng (cầu chì nhiệt): Là một linh kiện an toàn, có nhiệm vụ ngắt mạch hoàn toàn nếu nhiệt độ khu vực dàn lạnh tăng lên quá cao (khoảng 70-75°C), phòng chống nguy cơ cháy nổ do thanh sấy hoạt động quá lâu.
2.5 Quạt dàn lạnh
Quạt dàn lạnh được đặt ở ngăn đông, có nhiệm vụ thổi hơi lạnh từ dàn lạnh đi khắp ngăn đông và luân chuyển xuống ngăn mát. Nếu quạt không chạy, tủ sẽ gặp hiện tượng trên đông dưới không mát.
3. Nguyên lý hoạt động của mạch điện tủ lạnh Sanyo
Khi đã hiểu rõ vai trò của từng linh kiện, việc hình dung luồng điện chạy trong sơ đồ mạch điện tủ lạnh Sanyo sẽ trở nên đơn giản hơn, chủ yếu xoay quanh 2 chu trình do Timer điều khiển.
- Chu trình làm lạnh: Dòng điện đi từ nguồn, qua Thermostat, đến chân cấp điện cho chế độ làm lạnh của Timer. Từ đây, điện được cấp đồng thời cho Máy nén (Block) và Quạt dàn lạnh. Chu trình này sẽ chạy liên tục cho đến khi Thermostat ngắt (vì đã đủ lạnh) hoặc cho đến khi Timer chuyển sang chu trình xả đá.
- Chu trình xả đá: Sau khoảng 8-10 tiếng, Timer sẽ chuyển tiếp điểm, ngắt điện vào máy nén và quạt, đồng thời cấp điện cho mạch xả đá. Dòng điện lúc này sẽ đi qua Sò nóng (an toàn), qua Sò lạnh (chỉ đóng khi có tuyết) và đến Thanh sấy (điện trở xả tuyết), làm nó nóng lên để tan chảy lớp tuyết.

4. Các lỗi thường gặp liên quan đến mạch điện và cách chẩn đoán
Dựa vào sơ đồ mạch điện tủ lạnh Sanyo , bạn có thể chẩn đoán một số lỗi phổ biến:
- Tủ không lạnh, block không chạy: Khả năng cao do hỏng Thermostat (không cấp điện) hoặc Timer bị kẹt ở chế độ xả đá.
- Ngăn đá bị đóng tuyết dày đặc: Chắc chắn là do lỗi ở hệ thống xả đá. Nguyên nhân có thể do hỏng Timer (không chuyển sang được chế độ xả đá), hỏng Sò lạnh (không đóng tiếp điểm), hoặc cháy thanh sấy.
- Ngăn dưới không mát dù ngăn trên vẫn đông đá: Gần như chắc chắn là do Quạt dàn lạnh không chạy (có thể do hỏng quạt hoặc đường thông gió bị tuyết bít kín).

5. Hướng dẫn đọc và tự kiểm tra sơ đồ mạch điện
Bạn lo lắng vì sợ rằng sơ đồ mạch điện tủ lạnh Sanyo quá phức tạp? Đừng ngần ngại, chỉ cần làm theo những quy trình sau, ai cũng có thể tự kiểm và phát hiện lỗi cơ bản!
- Rút nguồn điện trước khi mở tủ, kiểm tra dây dẫn cẩn thận.
- Sử dụng bút thử điện, đồng hồ vạn năng kiểm tra từng điểm trên sơ đồ.
- Theo dõi từng bước mạch: từ đầu nguồn đến từng khối (máy nén, quạt, timer, xả tuyết…).
- Nếu ngại thao tác điện tử, bạn hoàn toàn nên gọi thợ sửa uy tín – tuyệt đối không mạo hiểm khi phát hiện tình trạng cháy dây, mùi khét điện.

6. Câu hỏi thường gặp về sơ đồ mạch điện tủ lạnh Sanyo
Tôi không biết điện tử có xem và tự kiểm tra mạch điện tủ lạnh Sanyo được không?
Có thể. Nếu bạn tuân thủ các bước an toàn, sử dụng dụng cụ kiểm tra đơn giản và xem kỹ các ký hiệu trên sơ đồ. Tuy nhiên, lỗi phức tạp nên để thợ chuyên xử lý.
Sơ đồ mạch điện tủ lạnh Sanyo inverter có gì khác dòng thông thường?
Dòng inverter có thêm khối điều khiển vi xử lý, biến tần, cảm biến thông minh; các điểm đo cũng được mã ký hiệu riêng biệt.
Làm sao nhận biết bộ phận nào trên sơ đồ bị đứt mạch?
Dùng đồng hồ đo, kiểm tra đường dẫn bị ngắt, mất điện áp hoặc phát hiện điểm nối trên sơ đồ không liên lạc là nguyên nhân thường gặp.
Sơ đồ mạch điện tủ lạnh Sanyo là công cụ không thể thiếu khi kiểm tra, sửa chữa hoặc thay thế linh kiện cho thiết bị. Nắm vững sơ đồ này giúp bạn hiểu rõ nguyên lý hoạt động và xử lý sự cố một cách chính xác, an toàn. Trong bài viết dưới đây, Điện lạnh Limosa sẽ chia sẻ đầy đủ thông tin hữu ích. Nếu cần hỗ trợ nhanh, hãy liên hệ hotline 0342 273 135 để được tư vấn miễn phí!









